司晓彬入主副总席位,华泰资管团队重塑;年内多位高管轮换,业务战略何去何从?
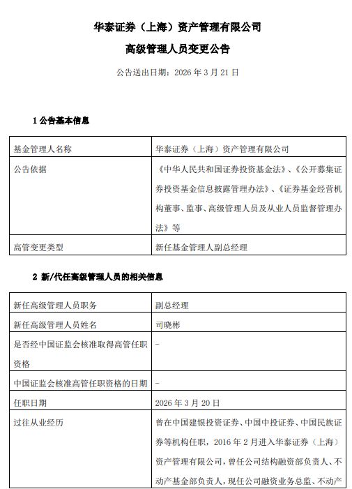
在证券资管领域,华泰证券(上海)资产管理有限公司的内部人事变动备受关注。最近,公司宣布司晓彬出任副总经理一职,任职时间定于春季伊始。这次提拔源于其在融资和不动产领域的深厚积累,是公司管理层今年一系列调整的最新篇章。这样的变动,不仅优化了领导架构,还为公司注入专业能量。在行业转型的关键期,此举被视为华泰资管适应市场节奏的积极信号。


司晓彬的职业生涯横跨多家证券机构,早年在建银投资和中投证券等平台积累经验。加入华泰资管后,他从结构融资负责人逐步晋升,现掌管融资业务和不动产基金部门。他的专长在于资产证券化和不动产投资,这些领域已成为公司业务支柱。此次升迁,让他从一线业务转向高管决策层,彰显公司对内部人才的青睐。分析人士指出,这种选拔机制有助于强化业务连续性,并突出资管公司在特定领域的战略重点。通过司晓彬的角色转变,公司有望进一步深化相关投资实践,提升整体竞争力。
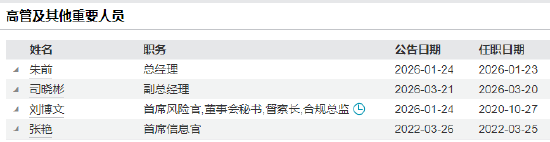
今年华泰资管的领导层变动可谓频仍:江晓阳从总经理升至董事长,朱前接任总经理;首席风险官覃洁离职,刘博文继任;潘熙副总经理一职也出现空缺。
这些调整涉及公司顶层核心岗位,体现了平稳过渡的组织智慧。新团队配置注重专业契合:江晓阳的投研背景支撑战略指引,朱前的市场经验助力运营管理,刘博文的合规专长保障风险控制,而司晓彬则聚焦资产证券化创新。这种多维度优化,为公司应对外部挑战提供了坚实基础。
作为华泰证券的全资子公司,该资管公司成立于十年前,资本实力雄厚,在全国多地布局办公网络。去年底,其基金规模已扩展至较大体量,非货币部分表现出色,在同业中保持稳健位置。
当前高管阵容包括多名经验丰富者。
面对资管行业从被动向主动管理的转变,公司加大了对公募基金和不动产等业务的投入。这些举措不仅稳固了现有优势,还为多元化发展开辟路径。
管理层的系统调整,根植于行业深层变革。监管趋严、市场波动加剧,要求资管公司提升主动管理水平和风控能力。华泰资管通过人事优化,旨在构建更高效的组织框架。司晓彬的加入,将推动资产证券化业务的创新探索;同时,新团队整体协作,有望扩展产品线并改善运营效率。市场预期,这种重塑将助力公司在竞争中脱颖而出,实现业务的可持续增长。
展望前景,华泰证券资管的团队变动标志着战略转型的深化。公司在内部提拔的基础上,强化专业分工,这有助于应对未来不确定性。无论从业务扩展还是风险管理角度,新高管的贡献都将显著影响公司轨迹。最终,这种调整不仅是人事更迭,更是公司迈向高质量发展的关键一步,行业观察者将密切关注其后续成效。
